近日,浙江交通职业技术学院人文学院(马克思主义学院)闻晓岚教授、金丹副教授在Nature子刊(人文社会科学领域权威期刊)《Humanities and Social Sciences Communications》发表学术论文《AI-transforming EFL learning: investigating the interplay of academic buoyancy, motivation, performance and AI readiness among Chinese college students》,首次系统性揭示了 AI 时代外语学习中四大核心要素的相互作用关系与影响机制,为高校外语教学改革提供了重要理论与实践参考。
《Humanities and Social Sciences Communications》是被SSCI与AHCI 均收录的期刊,位列JCR社会科学分区Q1,中科院人文科学一区,依据Web of Science期刊引用指数,其在人文学科——多学科领域的419种期刊中排名第1,具有广泛的国际学术影响力。

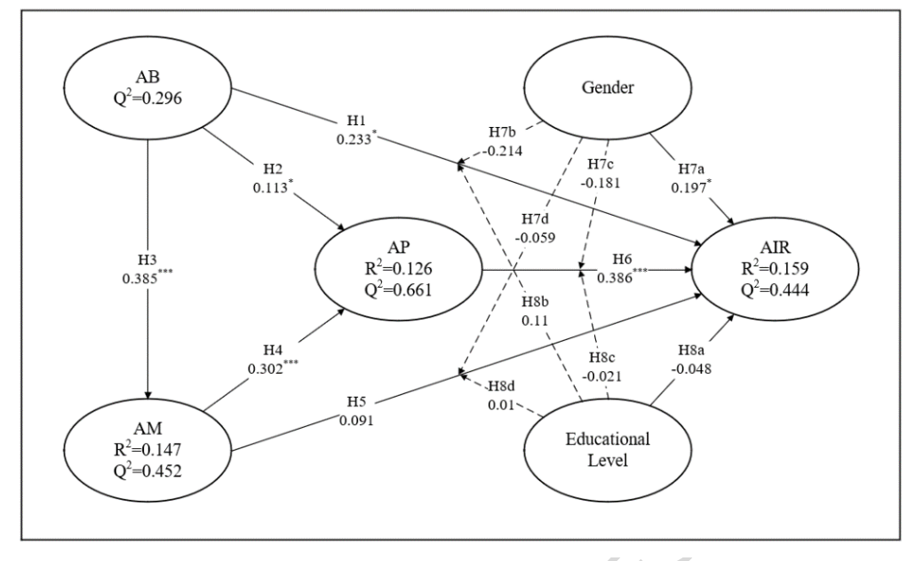
当前,人工智能技术的快速发展推动着英语作为外语(EFL)教学模式的深刻变革,在提升教学效果、打造个性化学习体验等方面展现出巨大潜力。但现阶段, AI技术在高校外语教学中的实际应用仍处于探索阶段,其与外语学习核心要素的内在关联尚未得到系统厘清,这也成为外语教育领域的研究空白。为填补这一研究空白,闻晓岚教授和金丹副教授以中国大学生为研究对象,围绕外语学习过程中学业浮力(Academic Buoyancy)、学习动机(Academic Motivation)、学业表现(Academic Performance)与人工智能就绪度(AI Readiness)四大核心要素展开深入探究。研究团队通过对447名大学生开展问卷调查获取一手实证数据,并运用结构方程模型(SEM)进行专业分析,首次系统性揭示了四大要素间的相互作用关系与影响机制。
研究结果表明,学业浮力在四大要素中占据核心驱动地位,对学习动机、学业表现和人工智能就绪度均存在显著正向影响,是推动学生接受并运用AI技术的关键因素;学习动机可显著正向作用于学业表现,但对人工智能就绪度无明显影响,而良好的学业表现能有效正向作用于人工智能就绪度,这一结果印证了学习成果所带来的自信与能力感,会进一步促进学生对AI技术的接受与应用;在人口统计学层面,性别对人工智能就绪度存在直接影响,但并未调节学业浮力、学习动机、学业表现与人工智能就绪度之间的关系;学历层次既未对人工智能就绪度产生显著影响,也未调节其他各要素间的相互关系。

该研究的核心价值在于明确了学业浮力的关键作用——培养学生应对日常学业挑战的“快速反弹”能力,是提升其AI技术接受度与应用能力的基础。同时,研究验证并延伸了技术接受模型(TAM)与自我效能理论(SET)在AI融合外语教育场景中的适用性,将自我效能理论拓展至技术准备度研究领域,为相关理论的跨场景应用提供了新的实证支撑。
研究成果也为AI时代高校外语教学改革提供了清晰的实践路径与理论参考。研究指出,将AI技术有效融入外语教学,不能仅聚焦技术本身,更需要通过设计兼具挑战性与支持性的学习环境,着力培养学生的学业浮力,激发其学习动机,以学业表现的提升带动学生人工智能就绪度的增强,进而实现AI技术与外语教学的深度融合,最终推动外语教育高质量发展。
此次研究成果是两位老师结合自身研究专长,聚焦外语教学前沿问题的重要研究突破,也体现了学校在外语教学研究与跨学科融合发展方面的积极探索,标志着学校科研工作迈向新的高度,为未来在AI与外语教育领域的研究与实践提供了重要参考。
① 凡本站注明“稿件来源:教育在线”的所有文字、图片和音视频稿件,版权均属本网所有,任何媒体、网站或个人未经本网协议授权不得转载、链接、转贴或以其他方式复制发表。已经本站协议授权的媒体、网站,在下载使用时必须注明“稿件来源:教育在线”,违者本站将依法追究责任。
② 本站注明稿件来源为其他媒体的文/图等稿件均为转载稿,本站转载出于非商业性的教育和科研之目的,并不意味着赞同其观点或证实其内容的真实性。如转载稿涉及版权等问题,请作者在两周内速来电或来函联系。