共同富裕是社会主义的本质要求,是中国式现代化的重要特征。《中共中央关于制定国民经济和社会发展第十五个五年规划的建议》则进一步提出“加大保障和改善民生力度,扎实推进全体人民共同富裕”。站在新的历史方位上,实现共同富裕绝非简单的收入分配调整,而是一场关乎区域协调、城乡融合与人的全面发展的系统性变革。职业教育作为与经济社会发展联系最紧密、与民生福祉关联最直接的教育类型,在助推产业转型升级、高质量充分就业、促进社会公平正义等方面发挥着重要的作用,是助力共同富裕实现的有效路径。
就其特征来说,职业教育是致富教育,以促进社会共同富裕为重要目标。现有研究围绕职业教育赋能共同富裕展开了诸多探讨,主要聚焦以下方面:一是政策演进。基于改革开放以来关于职业教育促进共同富裕的160份政策文件,分析了政策演进的逻辑和现实问题。二是理论逻辑。探讨了职业教育赋能共同富裕的价值意蕴、作用机制和赋能维度等。三是实证效验。基于2011—2020年的省级面板数据,系统分析了不同层级职业教育规模与质量对人均可支配收入以及城乡居民收入差距的影响效应。
现有研究主要基于宏观层面和整体视角,探讨了职业教育赋能共同富裕的多元价值和深远影响,但尚未基于省域层面开展针对性、系统性的研究。而浙江省作为共同富裕建设示范区,肩负着为全国实现共同富裕先行探路的历史使命,全面深化职业教育改革,强化赋能共同富裕的责任意识与担当,率先在支撑高质量发展、促进城乡区域均衡发展以及优化收入分配格局等方面取得显著成效。基于此,本研究尝试厘清职业教育赋能共同富裕的内涵意蕴,并以浙江省为研究对象,分析其职业教育赋能共同富裕的政策演进与经验启示,以期为全国职业教育赋能共同富裕提供可复制、可推广的“浙江样板”。
一、职业教育赋能共同富裕的内涵意蕴
职业教育赋能共同富裕的内涵意蕴,深刻揭示了职业教育与共同富裕的深层关系,其本质是构建一个以技能为基石、机会公平为导向、可持续发展为目标的包容性社会生态系统,实现个体发展与社会进步的有机统一,具体表现为以下三个方面。
(一)瞄准三大差距:职业教育赋能共同富裕的战略靶向
共同富裕是以高质量发展为基石,以缩小区域差距、城乡差距、收入差距为根本目标的社会变革。鉴于职业教育兼具经济赋能与服务民生的双重属性,其价值使命与这一战略高度契合。
一是推动区域均衡,服务协调发展新格局。区域均衡是共同富裕的重要基础。为了弥合区域之间的发展差距,职业教育充分优化资源配置,如通过职教东西协作和对口支援等机制,统筹东西部地区间的技术技能人才资源,助力欠发达地区产业振兴与可持续发展。
二是统筹城乡均衡,构筑城乡融合新桥梁。长期以来,城乡收入差距扩大及发展失衡是制约我国经济社会和谐发展的桎梏和顽疾。职业教育主动将服务乡村振兴、促进城乡要素双向流动作为重要使命,着力培养扎根乡村、服务城乡的复合型技术技能人才,为城乡从二元结构走向融合发展架设坚实的教育桥梁。
三是实现收入均衡,激活收入增长新引擎。收入差距的核心在于发展能力与就业质量的差异。职业教育通过传授实用技能与专业知识,有效拓宽了个体的职业发展空间,使其从技能谋生向技能致富转变、从就业托底向高质量充分就业跃升,夯实了个人与家庭共同富裕的微观基础。
(二)深耕四大阵地:职业教育赋能共同富裕的实践场域
职业教育锚定产业、城市、人群、乡村四大主阵地,践行“融产创富、聚业强城、提技富民、汇智兴村”的行动战略,精准赋能共同富裕。
一是融产创富。它强调职业教育与产业深度融合,以产业需求为导向,一方面深化产教融合,调整专业布局与教学内容,推动人才培养供给侧与产业需求侧结构要素全方位融合,另一方面开展“立地式”技术研发与服务,深度参与企业技术改造与创新过程,显著提升中小企业的技术吸收能力与成果转化效率,筑牢共同富裕坚实的物质基础。
二是聚业强城。吸引和培育具有竞争力的产业集群,创造丰富优质的就业岗位,形成“产业吸引人才、人才支撑产业”的良性生态。在这一过程中,职业教育作为关键纽带,将产业活力转化为城市竞争力,同时也提升了城市共富的辐射带动能力。
三是提技富民。个体发展是职业教育赋能共同富裕的逻辑起点。职业教育强化技能精准供给,通过订单培养、回炉班、“送教上门”等系列定制化项目,将劳动者从依赖基础体力劳动的“生存型”就业状态转向“发展型”的职业成长状态,使其凭借扎实技能实现稳定增收与个人价值,真正成为共同富裕的创造者和共享者。
四是汇智兴村。汇智兴村旨在汇聚政府、学校、企业、社会等多方智慧与创新资源,为乡村发展注入强劲动能。如以人才培养为基石,打造多元适配的乡村人才矩阵;以技术服务为引擎,构建产学研用协同创新生态;以文化传承为纽带,焕发乡村文脉活力等。
(三)构建五级协同:职业教育赋能共同富裕的系统动能
五级协同是指构建“国家引领、省域统筹、市县联动、乡村实施”的纵向治理体系,形成职业教育赋能共同富裕的系统性驱动力。
以浙江为例,首先,国家引领集中表现在中央对浙江省高质量发展建设共同富裕的宏观指导与政策支持,如《中共中央、国务院关于支持浙江高质量发展建设共同富裕示范区的意见》明确了职业教育发展的功能定位和价值空间。
其次,省级统筹重点强化规范性和引导性制度建设,通过顶层设计与专项部署相结合,构建目标明确、路径清晰的职业教育赋能共同富裕政策框架。如以《教育部 浙江省人民政府关于加快职业教育提级赋能服务共同富裕示范区建设实施方案》为统领,谋划省级重点领域和关键任务,形成职业教育赋能共同富裕整体推进态势。
再次,市县联动是指各市县在结合自身发展基础和资源禀赋的基础上,形成基于自身特色和实际的行动方案,实现差异化和特色化的职业教育服务共同富裕的实施路径,如建设特色产业学院等。
最后,乡村实施。农村是脱贫致富的战略主战场,职业教育则是激活乡村内生动力的关键引擎。通过技术推广、技术培训、社区教育等形式,可将职业教育成果直接惠及基层群众。
二、职业教育赋能共同富裕的政策演进
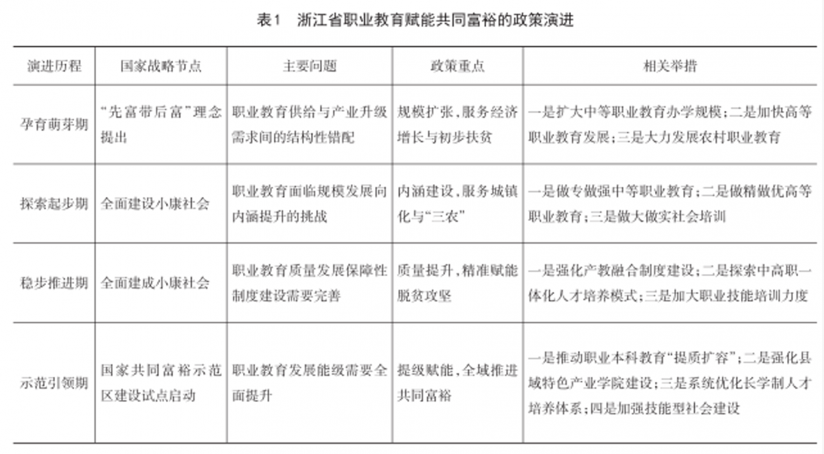
浙江省职业教育赋能共同富裕的政策演进与整个社会共同富裕的演进过程同步。因而,基于国家重大战略节点——2002年“全面建设小康社会”、2012年“全面建成小康社会”及2021年“支持浙江高质量发展建设共同富裕示范区”的提出,可将其发展历程划分为四个阶段,即孕育萌芽期(1978—2001年)、探索起步期(2002—2012年)、稳步推进期(2013—2020年)和示范引领期(2021年至今)。不同阶段职业教育赋能共同富裕的政策重心、主要问题和实践举措呈现出鲜明的时代烙印,见表1所示。

(一)孕育萌芽期:完善职教规模体系,夯实赋能共富基础
20世纪70年代末80年代初改革开放伊始,邓小平同志创造性提出“让一部分地区、一部分人可以先富起来,带动和帮助其他地区、其他的人,逐步达到共同富裕”,并适时提出了“小康社会”的战略构想。在这一理念指引下,《中共中央关于教育体制改革的决定》《关于大力发展职业技术教育的决定》等纲领性文件相继出台,明确了职业教育服务经济社会发展的方向。
作为改革开放的前沿阵地,浙江省经济社会快速发展对技术技能人才产生大量需求,而职业教育在办学规模、资源覆盖和服务能力方面难以充分满足产业发展和民生改善的现实需要。面对职业教育与社会需求之间的结构性矛盾,浙江省积极响应国家战略,将规模扩张作为发展重心,着力服务经济增长与初步扶贫的需求。
其一,扩大中等职业教育规模。浙江省坚持以服务经济建设为导向,重点培养适应生产、服务、技术和管理一线需要的高素质劳动者和应用型专门人才,为区域产业发展提供了重要人力支撑。
其二,加快发展高等职业教育。面对现代化建设对高层次专业人才的迫切需求,浙江省确立了构建以独立设置的高职院校为主体、多方参与、职前职后衔接的现代高等职业教育体系目标,推动职业教育层次结构不断完善。
其三,大力发展农村职业教育。农村是脱贫致富的战略主战场,浙江省通过农民素质提升、特色产业培育和城乡融合发展等多维路径,将农村职业教育深度嵌入乡村振兴战略全局。这一阶段,是国家“先富带后富”的探索期,浙江省通过省域层面的系统性改革,实现了中等职业教育规模持续扩大、高等职业教育体系逐步完善、服务区域经济能力显著提升的重要成效,为后续发展奠定了重要基础。
(二)探索起步期:深化职教内涵建设,推进共富均衡起步
2002年,党的十六大确立了全面建设小康社会的战略目标。为贯彻落实这一部署,国务院同期颁布《关于大力推进职业教育改革与发展的决定》,标志着我国职业教育进入体系化建设新阶段。2003年,时任浙江省委书记习近平同志作出“八八战略”重要部署,引领浙江率先破解发展不平衡不充分问题,开启共同富裕探索之路。
在此背景下,浙江省围绕服务城镇化进程与“三农”工作需求,将职业教育发展重心转向内涵建设,着力提升职业教育与区域发展的适配性。
其一,做专做强中等职业教育。浙江省2010年启动了“中等职业教育强基工程”,提出“一县一所优质中职学校”建设目标,推动职业教育资源向农村和欠发达地区倾斜。同时实施“中职教育免学费政策”,覆盖全省90%以上中职学生,确保农村家庭子女“零负担”接受技能教育,对扩大中等收入群体、促进共同富裕发挥了重要作用。
其二,做精做优高等职业教育。浙江省以示范性高职院校建设为引领,深化教育教学改革,提升高职教育质量,培养具备较强实践能力和创新意识的高素质技术技能人才,全面提升了职业教育服务经济社会发展的能力。
其三,做大做实社会培训。面向农村劳动力转移、企业职工继续教育、城镇失业人员再就业等群体,浙江省开展大规模、多形式的职业技能培训,拓宽职业教育服务领域,增强其促进社会公平的功能。这一阶段是国家全面建设小康社会的重要时期,浙江省职业教育一方面通过内涵建设实现从规模扩张到质量提升的深刻转变,另一方面通过资源下沉促进城乡均衡发展,最终形成了与区域经济社会发展同频共振的职业教育赋能共同富裕的发展体系。
(三)稳步推进期:完善制度机制建设,增强赋能共富实效
2012年,党的十八大胜利召开,首次正式提出全面建成小康社会,标志着中国特色社会主义建设正式进入新时代,人民日益增长的美好生活需要和不平衡不充分的发展之间的矛盾成为社会主要矛盾。从“建设”小康社会到“建成”小康社会的飞跃,对职业教育发展提出了新的任务和使命。在此背景下,国务院印发了《关于加快发展现代职业教育的决定》,浙江省则以此为指导,积极推动职业教育与区域经济社会融合发展,重点完善职业教育质量发展的保障性制度建设。
其一,强化产教融合制度建设。浙江省先后出台了《关于加快发展现代职业教育的实施意见》《关于深化产教融合的实施意见》《深化产教融合推进职业教育高质量发展实施方案》等,以深化产教融合为主线,以创新体制机制为突破口,以促进高质量就业创业和适应产业发展需求为导向,不断深化办学体制和育人机制改革,基本形成了全省职业教育产教融合发展新生态。
其二,探索中高职一体化人才培养模式。浙江省早在2012年就启动实施“五年一贯制”职业教育试点工作,随后又启动了中高职一体化课程改革方案,旨在构建现代职业教育体系,助力共同富裕示范区建设,满足人民群众对美好教育的需求。
其三,加大职业技能培训力度。浙江省高度重视职业技能培训在脱贫致富中的作用,连续发布《关于支持大众创业促进就业的意见》《关于实施新时代浙江工匠培育工程的意见》等政策文件,对农民、退伍军人、产业工人等重点群体的技能提升和就业问题做出特别指示,着力夯实共同富裕的技能基础。这一阶段,是国家全面建成小康社会的决胜时期,浙江省职业教育通过深化产教融合、优化人才培养结构和加大技术技能培训力度,为区域经济社会高质量发展和共同富裕提供了关键支撑。
(四)示范引领期:提升职教发展能级,打造赋能共富范式
2021年5月,中共中央、国务院印发《关于支持浙江高质量发展建设共同富裕示范区的意见》,标志着浙江省职业教育赋能共同富裕探索进入示范引领阶段。2023年,习近平总书记强调,浙江要在推进共同富裕中先行示范;2025年再次强调,经济大省挑大梁,要在促进全体人民共同富裕上作示范。
这为浙江省职业教育发展确立了新的历史方位,要求其实现从“基础支撑”到“战略引领”的能级跃升,在服务区域经济高质量发展和促进社会公平正义中发挥关键作用。为此,浙江省出台了《关于加快职业教育提级赋能服务共同示范区建设实施方案》等系列文件,系统推进职业教育提级赋能。
其一,推动职业本科教育“提质扩容”。新时代背景下,职业本科教育作为培养高素质技术技能人才的主要渠道,担负着培育未来大国工匠的重要使命。浙江省强调要“高起点谋划高水平职业大学建设路径,以国家高水平高职院校为基础,整合优质资源组建一批高水平本科层次职业学校”,为共同富裕示范区建设提供了高层次技术技能人才支撑。
其二,强化县域特色产业学院建设。县域特色产业学院是在高职院校下沉县域办学中逐渐形成的实体组织,对县域发展和共同富裕具有多重价值。浙江省率先启动首批省级县域特色产业学院建设计划,推动优质职教资源精准下沉县域,构建了“一县一特色”的技术技能服务体系。
其三,系统优化长学制人才培养体系。浙江省建立了多元化的中职和高职、本科接续联动的长学制人才培养模式,如创新实施区域中高职一体化人才培养改革,其价值不仅体现在教育体系内部的结构优化,更在于对区域产业升级、社会流动和共同富裕的深层赋能。
其四,加强技能型社会建设。浙江省先后印发《关于开展省域技能型社会建设的指导意见》和《技能促富助力缩小“三大差距”行动方案(2025—2027年)》,旨在高水平推进省域技能型社会建设,助力缩小“三大差距”推进共同富裕先行示范。这一阶段,是国家共同富裕示范区建设试点启动的关键阶段,浙江省通过职业本科教育布局、优质高职教育资源下沉、技能增收等,探索形成了高质量职业教育赋能共同富裕的省域样本。
三、职业教育赋能共同富裕的经验启示
区域差距、城乡差距、收入差距问题,是实现共同富裕的主要瓶颈,缩小三大差距是职业教育赋能共同富裕的关键。浙江省立足区域均衡、城乡均衡和收入均衡三大维度,系统构建了以技能为核心的共同富裕赋能机制,为全国职业教育赋能共同富裕提供了经验范式。
(一)推动区域均衡:优化资源配置机制,共筑区域繁荣之基
一是优化职业教育“山海协作”机制,推动跨区域均衡协调发展。浙江省依托职业教育联盟、对口帮扶等平台,创新实施“强校带弱校”帮扶机制,通过师资交流、课程共建、实训基地共享等多元化协作模式,推动优质教育资源向山区26县和海岛地区精准输送,提升薄弱职业院校的办学水平。各职业院校纷纷建立了跨区域的“山海协作”合作平台,定期举办“山海协作”现场会、经验交流会等系列活动,有效强化了高水平职业院校和山区职业院校间常态化的沟通协作机制。
二是推进优质资源下沉县域,建设一批高水平县域特色产业学院。《教育强国建设规划纲要(2024—2035年)》提出,“推动有条件地区将高等职业教育资源下沉到市县”。浙江省高职院校在这方面走在前列,依托自身专业优势主动对接县域产业集群发展需求,与当地政府及相关企业、协会等共建了近百个具有鲜明地方特色和行业特色的产业学院,如金华职业技术大学的浙中五金智能制造产业学院、宁波职业技术大学的镇海绿色石化产业学院等,成为服务县域经济发展、促进产教协同、实现技能创富的关键支撑。
(二)统筹城乡均衡:打破二元结构桎梏,架起城乡共富之桥
一是人才助农,培育新时代新农人队伍。为精准对接乡村振兴对人力资本提升的核心需求,各职业院校积极响应国家关于加快推进乡村人才振兴的号召,专门成立乡村振兴学院(乡村共富学院)等实体化机构,面向新型职业农民、乡村创客、致富带头人等乡村重点群体开展多层次、宽领域的职业教育与培训,致力于培养一大批年轻有为、扎根乡村、精通现代农业技术的复合型人才。如温州市依托44所职业院校和1 089所成人校、社区学校,大力推进“体面农民”培训工程,开设民宿服务、农村电商、水产养殖、养老护理等特色培训项目150余种,形成了一批富有代表性和影响力的农民培训品牌。
二是科技强农,深化农业科技成果转化应用。各职业院校积极整合校内外农业科研资源,与农业科研院所、涉农企业等紧密合作,共建技术创新研发中心、实验室、实训基地等技术创新服务平台。在此基础上,精心组建高素质、专业化的技术创新服务团队,并依托科技特派员制度和“技术下乡”等活动,不断健全产学研深度融合的农业技术创新服务体系。这一举措有效促进了科技力量向农业生产力的转化,加速了新品种、新技术、新模式的推广与应用,为农村地区带来了全新的生产方式变革,加速了乡村产业转型升级和创新步伐,实现了农民收入的显著增长。
三是文化惠农,深度参与乡村内部治理。各职业院校主动强化与地方党委、政府的协作机制,借助校地党建联动平台,参与乡村社会治理创新。凭借深厚的乡村规划专业知识和实践经验,聚焦小城镇综合整治、美丽宜居示范村建设、农村污水治理等重点工作,推进村容村貌整体变革和全面升级;积极参与农村图书室、地方特色博物馆、乡村振兴主题文化墙建设和乡村文化传承等活动,拓展和丰富现代化乡村文化公共空间和活动形式,助力乡村文明和谐发展。如温州职业技术学院实施“非遗传承共富计划”,重点培养乡村手工艺人、推动传统工艺与现代设计深度融合、打造非遗文旅项目等,不仅为乡村经济发展注入了新动能,还有效促进了乡村非遗文化的保护与传承,筑牢了乡村振兴的精神共富。
(三)实现收入均衡:构建技能增收体系,缩小贫富差异之距
一是全生命周期贯通。浙江省构建了涵盖职业启蒙、学历职业教育、职业培训全阶段的技能培养培训体系,为技能人才提供了一个从初识职业、深入学习到实践提升的完整成长路径。在职业启蒙阶段,通过开设职业启蒙课程、组织职业体验活动、举办职业技能展示等方式,注重培养青少年对职业的兴趣和认知。在学历职业教育阶段,通过优化职业教育办学格局、提升职业教育层次与质量、推进职普双向深度融通、打造高水平的产教融合平台等,为技能人才培养提供高质量的职业教育资源供给。在职后培训阶段,通过开展多样化的职业培训,为技能人才提供便捷高效优质的职业培训服务,满足技能人才在职业生涯中的持续发展需求。
二是全领域技能覆盖。浙江省构建了一个全面系统的技能培训体系,满足了社会各主体多元化、深层次的需求。它不仅针对“高精尖缺”重点领域技能人才培养,确保产业发展有源源不断的高素质人才支撑,还特别注重服务进城务工人员、退役军人、特殊群体等低收入重点领域人群,帮助他们掌握一技之长,增强就业竞争力,改善生活条件,实现自我价值和社会融入。同时,还着眼于服务全民现代生活技能的提升,提供涵盖数字化技能、健康生活技能、文化艺术技能等多方面的培训课程,提升全民社会适应力和创造力。
三是全社会普遍认可。浙江省成功打造了以普惠性人力资本提升为核心,深受全民高度认可、高度参与、高度享有的技能培训体系,营造了全社会广泛尊重、积极支持并认可融入的文化生态。这一体系将技能确立为与学历并重的发展路径,通过完善技能标准和认证体制,确保了技能评价的科学性和权威性;深化技能人才评价制度改革,构建了以实际能力和贡献为导向的多元化评价体系;推行职业技能等级“新八级工”制度,建立起从学徒到大师的阶梯式人才培养评价机制;加强技能人才奖励和表彰,对优秀技能人才给予物质与精神双重激励。一系列举措为技术技能人才提供了公平的职业发展机会和晋升空间。此外,浙江省还注重厚植崇尚技能的社会文化氛围,精心组织了丰富的技能竞赛、技能展示、技能交流等活动,让更多人了解技能、热爱技能、投身技能,形成全社会共同关注、高度认可和坚定支持的良好风尚,推动物质富裕和精神富足。
四、结语
当下,浙江省职业教育赋能共同富裕取得了阶段性成果,但面向实现社会主义现代化夯实基础、全面发力的关键时期,对照党的二十届四中全会提出的“加大保障和改善民生力度,扎实推进全体人民共同富裕”“加强普惠性、基础性、兜底性民生建设”等战略要求,仍面临诸多深层次挑战。
其一,资源分布依然存在结构性失衡。职业教育资源的空间配置仍显著失衡,优质资源在区域、城乡、校际分布不均的现象尚未根本扭转。特别是山区、海岛等欠发达县市,职业教育的基础设施、师资队伍与课程体系建设仍相对滞后,实训设备老化、专业师资短缺等问题制约了其服务当地产业与民生的能力,成为阻碍共同富裕均衡推进的突出短板。
其二,系统性协同支撑有待强化。职业教育与普通教育、继续教育之间的横向融通机制仍不够顺畅,学分互认、课程共享、学籍转换等关键环节存在制度性壁垒。同时,在技能型社会建设进程中,教育、人社、发改、工信等部门的政策协同度有待提升,未能完全形成目标同向、措施协同、资源整合的“技能共富”工作合力,影响了整体效能的发挥。
展望未来,浙江省应进一步聚焦这些深层次矛盾,通过制度创新、数字赋能、部门协同等路径,持续完善覆盖全民、贯穿终身、普惠共享的现代职业教育体系,不断增强其基础性、普惠性与兜底性功能,为扎实推进全体人民共同富裕提供更加坚实的支撑。
作者:王振洪,博士,金华职业技术大学党委书记、浙江省现代职业教育研究中心首席专家,研究员
① 凡本站注明“稿件来源:教育在线”的所有文字、图片和音视频稿件,版权均属本网所有,任何媒体、网站或个人未经本网协议授权不得转载、链接、转贴或以其他方式复制发表。已经本站协议授权的媒体、网站,在下载使用时必须注明“稿件来源:教育在线”,违者本站将依法追究责任。
② 本站注明稿件来源为其他媒体的文/图等稿件均为转载稿,本站转载出于非商业性的教育和科研之目的,并不意味着赞同其观点或证实其内容的真实性。如转载稿涉及版权等问题,请作者在两周内速来电或来函联系。