
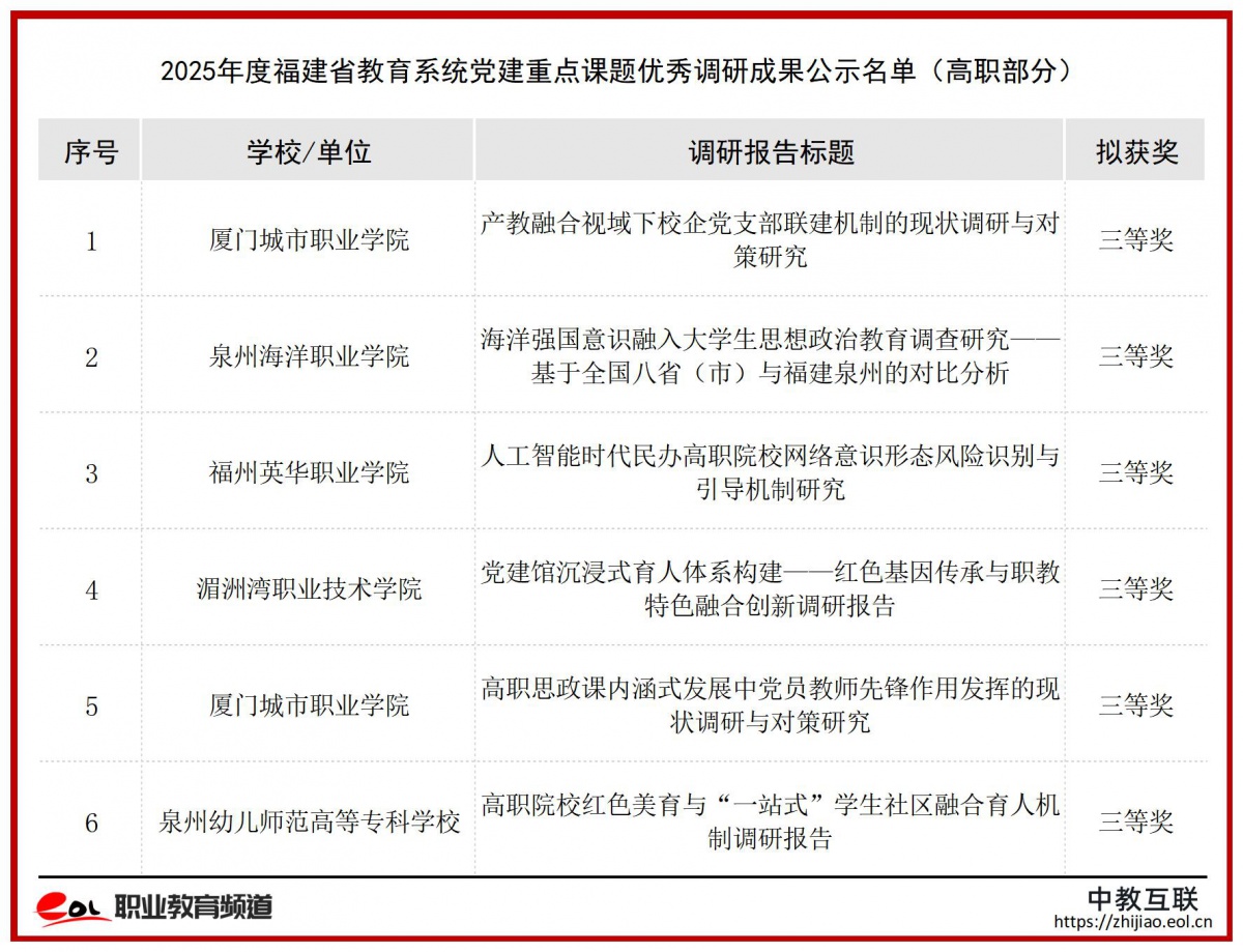
12月22日,福建省教育厅发布《关于2025年度全省教育系统党建重点课题调研优秀成果评选情况的公示》。本次评选获奖院校共28所,优秀成果50篇,其中一等奖5篇、二等奖15篇、三等奖30篇。
据中国教育在线统计,从办学层次看:本科院校42所,高职院校6所,政府部门2个。其中,厦门城市职业学院、泉州海洋职业学院、福州英华职业学院、湄洲湾职业技术学院、厦门城市职业学院、泉州幼儿师范高等专科学校六所高职院校各获1项三等奖。

① 凡本站注明“稿件来源:教育在线”的所有文字、图片和音视频稿件,版权均属本网所有,任何媒体、网站或个人未经本网协议授权不得转载、链接、转贴或以其他方式复制发表。已经本站协议授权的媒体、网站,在下载使用时必须注明“稿件来源:教育在线”,违者本站将依法追究责任。
② 本站注明稿件来源为其他媒体的文/图等稿件均为转载稿,本站转载出于非商业性的教育和科研之目的,并不意味着赞同其观点或证实其内容的真实性。如转载稿涉及版权等问题,请作者在两周内速来电或来函联系。