为推动职业学校高质量开展职业技能培训,助力高技能人才培养,有效促进就业创业,教育部办公厅组织征集了职业学校面向社会开展职业技能培训典型案例与优质课程,近日公布了推介名单,山东共有13个项目入选,数量居全国第2位,其中典型案例8项、优质课程5门。
近年来,山东省高度重视职业学校社会服务能力建设,坚持育训并举,完善激励机制,积极引导职业学校发挥资源优势,面向社会广泛开展高质量职业技能培训。山东省将充分发挥入选项目的示范引领作用,推广优秀经验,持续提升职业教育服务经济社会发展能力。
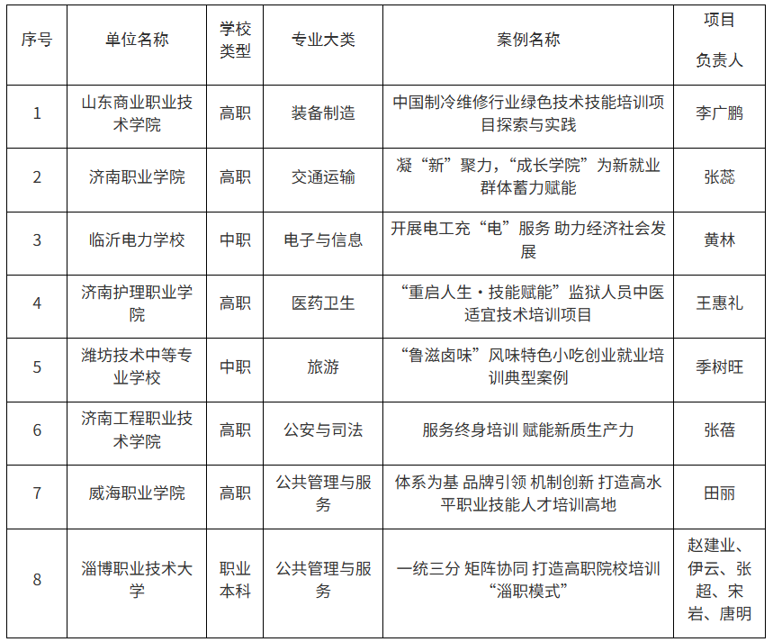
1.职业学校职业技能培训典型案例名单(山东)

2.职业学校职业技能培训优质课程名单(山东)

① 凡本站注明“稿件来源:中国教育在线”的所有文字、图片和音视频稿件,版权均属本网所有,任何媒体、网站或个人未经本网协议授权不得转载、链接、转贴或以其他方式复制发表。已经本站协议授权的媒体、网站,在下载使用时必须注明“稿件来源:中国教育在线”,违者本站将依法追究责任。
② 本站注明稿件来源为其他媒体的文/图等稿件均为转载稿,本站转载出于非商业性的教育和科研之目的,并不意味着赞同其观点或证实其内容的真实性。如转载稿涉及版权等问题,请作者在两周内速来电或来函联系。