8月9日,教育部网站公布《教育部办公厅关于开展2022年职业教育国家在线精品课程遴选工作的通知》。

通知指出,2022、2023年分两批遴选不少于2000门职业教育国家在线精品课程,其中2022年遴选1000门左右。带动分批遴选建设不少于3000门省级在线精品课程和一大批优质校级在线精品课程。
通知要求,申报课程应为纳入中等职业学校、高等职业学校(含高职专科、高职本科)相关专业人才培养方案并在教学中实际开设的课程,包括公共基础课程、专业(技能)课程(含实训实习),以及其他特色课程。
此外,课程总学时不低于32学时,且至少在课程平台上完成两(学)期的在线教学或线上线下混合式教学实践,在同类课程中教学效果良好,有省级课程或教学项目建设基础的优先遴选。
通知强调,入选的国家在线精品课程将统一接入国家职业教育智慧教育平台,同时鼓励省级在线精品课程和优质校级在线精品课程经审核后接入。国家在线精品课程须每学年动态更新教学资源,并提供入选后不少于5年的教学服务。
教育部办公厅关于开展2022年职业教育国家在线精品课程遴选工作的通知
教职成厅函〔2022〕18 号
各省、自治区、直辖市教育厅(教委),新疆生产建设兵团教育局,有关单位:
为贯彻落实新修订的职业教育法,根据《关于推动现代职业教育高质量发展的意见》《国家职业教育改革实施方案》《职业教育提质培优行动计划(2020—2023年)》部署,决定开展2022年职业教育国家在线精品课程遴选工作。现将有关事项通知如下。
一、总体要求
落实立德树人、德技并修,推进教育数字化战略行动,主动适应数字教育新形势,需求牵引、应用为王,推动职业教育优质数字资源开发建设、交互应用与开放共享,创新线上线下混合式教学,促进职业教育办学模式、育人方式、教学方法和考核评价的数字化重塑,构建更加多样、更具活力的职业教育生态,提高职业教育人才培养质量。
坚持彰显类型特征,遵循职业教育教学规律和技术技能人才成长规律,有机融入思想政治教育元素,落实专业教学标准和公共基础课程标准要求,融入新技术、新工艺、新规范,优化课程设计和教学实施,提升教师教学能力,带动“课堂革命”。坚持扶优扶强扶特,总结近年来大规模在线教学成果,集聚优质资源,扶持优质公共基础课程、量大面广专业(技能)课程、新兴产业领域和紧缺领域专业(技能)课程建设,避免低水平重复建设。发挥国家职业教育智慧教育平台作用,充分发挥前沿信息技术的放大、叠加、倍增作用,将信息技术融入教学活动中,提高人才培养的针对性。坚持分级分步推进,分级遴选、分步实施、有效激励,构建校级、省级、国家级职业教育在线精品课程培育、遴选、共享和持续更新机制。
二、数量与范围
(一)遴选数量
根据《职业教育提质培优行动计划(2020—2023年)》“分级遴选5000门左右职业教育在线精品课程”的要求,2022、2023年分两批遴选不少于2000门职业教育国家在线精品课程,其中2022年遴选1000门左右。带动分批遴选建设不少于3000门省级在线精品课程和一大批优质校级在线精品课程。
(二)申报范围
申报课程应为纳入中等职业学校(以下简称中职)、高等职业学校(以下简称高职,含高职专科、高职本科)相关专业人才培养方案并在教学中实际开设的课程,包括公共基础课程、专业(技能)课程(含实训实习),以及其他特色课程。
五年制高职前三年课程列归中等职业教育组。五年制高职后二年课程列归高等职业教育组。高职本科课程列归高等职业教育组,但须单独注明。
三、申报要求
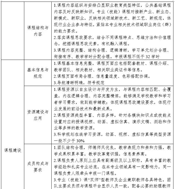
(一)课程设计科学,教学目标清晰,内容符合政治性、科学性、先进性、适用性、规范性要求,有机融入课程思政要求,体现职教特色,专业课及时融入新技术、新工艺、新规范,鼓励与行业企业等合作开展课程建设与实施。
(二)课程总学时不低于32学时,至少在课程平台上完成两(学)期的在线教学或线上线下混合式教学实践,在同类课程中教学效果良好,有省级课程或教学项目建设基础的优先。
(三)体现教师教材教法改革成果,课程教学活动完整,提供在线测试、作业、考试、答疑、讨论等功能并有效实施,能有效防范刷课、替课、刷考、替考行为。有完整的学习过程数据,学生受益面广、参与度高、获得感强。
(四)数字化教学资源丰富多样、质量精良,无版权、肖像权争议,课程平台资质良好、运行可靠,可按要求接入国家职业教育智慧教育平台。课程有特色有创新并可持续改进。
(五)教学团队基础好,师德师风优、教学能力强、数字素养高,结构合理,能够提供稳定的课程教学服务,课程负责人原则上应具有副高及以上职称,同一课程负责人限牵头申报一门课程。
(六)全面落实教育评价改革要求,课程教学管理制度完备,教学全过程管理严格有序,教学支持保障条件良好。未发生过较大教学事故。
四、工作安排
按照申报、初选、推荐、遴选开展工作。各单位拟申报、推荐课程须在本单位网站进行公示,公示期不少于5天,公示期无异议或经核查不影响推荐方可报送。
(一)申报。职业院校可向所在地省级教育行政部门申报,也可按对应专业(领域)向全国行业职业教育教学指导委员会、教育部职业院校教学(教育)指导委员会(以下简称行指委、教指委)申报。涉及多个学校共建的课程,由牵头院校申报。同一课程不得多头申报、拆分申报。“十三五”期间已认定的232门职业教育国家精品在线开放课程,对照最新要求更新完善后,由原申报单位通过所在地省级教育行政部门申请复核;课程负责人或2位以上授课教师发生变化的课程,或主要内容有实质性变化的课程,须按新课程参加申报。
(二)初选。省级教育行政部门、行指委、教指委须参照职业教育在线精品课程观测指标(附件1)组织初选,并根据限额(附件2)进行推荐,原则上中、高职推荐比例为1:3。
(三)推荐。省级教育行政部门统筹本省推荐工作,行指委、教指委推荐的课程须经申报单位所在地省级教育行政部门复核、再次公示后与本省其他课程一并报送。行指委、教指委推荐课程和申请复核的“十三五”国家精品在线开放课程不占省级教育行政部门推荐指标。
(四)遴选。教育部将组织专家参照职业教育在线精品课程观测指标对推荐课程进行综合评议,形成公示名单,公示后按规定报批发布。
五、持续建设与管理
入选的国家在线精品课程将统一接入国家职业教育智慧教育平台,同时鼓励省级在线精品课程和优质校级在线精品课程经审核后接入。国家在线精品课程须每学年动态更新教学资源,并提供入选后不少于5年的教学服务。国家职业教育智慧教育平台将对接入的各类在线精品课程运行情况进行持续监测,对于未按要求持续提供教学服务、出现严重质量问题、课程团队成员出现师德师风等问题的课程,将按规定追责问责。
省级教育行政部门和行指委、教指委要积极支持在线精品课程建设,结合地方和专业(领域)实际制定工作方案,常态化推进在线精品课程建设、应用和推广。学校承担在线精品课程教学管理主体责任,落实《教育部等五部门关于加强普通高等学校在线开放课程教学管理的若干意见》(教高〔2022〕1号)等规定,建立健全课程建设与管理制度规范,规范教师教学行为,严格学生在线学习行为要求和考试纪律,完善课程监督机制。
六、材料报送
(一)时间安排
1. 2022年8月1日前,省级教育行政部门、行指委、教指委将推进单位联系人信息表(附件1)Word版发送至邮箱hangban@ouchn.edu.cn,邮件主题及文件名均为单位名称。申报平台的用户名、密码将发送给单位联系人。
2. 2022年8月5日起,推荐单位根据提供的用户名、密码登录网上申报平台(网址:www.nveec.cn,以下简称平台),组织开展申报工作,指导申报单位在平台填写申报书(附件4),并以附件形式上传佐证材料(根据附件4后的证明材料清单要求制作成1份PDF文档,原则上不另行报送纸质材料)。申报单位在平台确认提交后导出申报书并盖章,按要求报送至推荐单位。
3. 2022年9月12日前,推荐单位完成初选。2022年9月23日前,通过行指委、教指委推荐的课程,由行指委、教指委按要求签章后,以PDF版上传至平台,教育部行指委工作办公室汇总后通过平台分送相应省级教育行政部门,纸质版一式两份由行指委、教指委寄送至相应省级教育行政部门进行复核。
4. 2022年10月10日前(以寄出邮戳日期为准),省级教育行政部门将经公示的拟推荐课程的申报书、推荐汇总表(附件5,由网上平台导出)纸质版按要求盖章后,一式一份寄送至教育部行指委工作办公室,同步将PDF扫描版上传至平台。
(二)联系方式
1.教育部行指委工作办公室010-57519076、57519531邮寄地址:北京市海淀区复兴路75号A座922室(邮编:100039)
2.平台技术支持18612205159、13269070678
3.政策咨询010-66096809、010-66096266
附件:
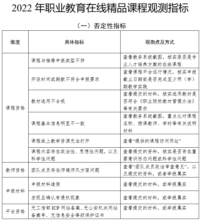
1.2022年职业教育在线精品课程观测指标
2.2022年职业教育国家在线精品课程推荐限额(分送)
3.2022年职业教育国家在线精品课程推荐单位联系人信息表4.2022年职业教育国家在线精品课程申报书5.2022年职业教育国家在线精品课程推荐汇总表
教育部办公厅
2022年7月27日
附件1:






① 凡本站注明“稿件来源:中国教育在线”的所有文字、图片和音视频稿件,版权均属本网所有,任何媒体、网站或个人未经本网协议授权不得转载、链接、转贴或以其他方式复制发表。已经本站协议授权的媒体、网站,在下载使用时必须注明“稿件来源:中国教育在线”,违者本站将依法追究责任。
② 本站注明稿件来源为其他媒体的文/图等稿件均为转载稿,本站转载出于非商业性的教育和科研之目的,并不意味着赞同其观点或证实其内容的真实性。如转载稿涉及版权等问题,请作者在两周内速来电或来函联系。