1月27日,工信部、教育部联合发布《2021年“5G+智慧教育”应用试点项目入围名单公示》,来自北京交通大学等牵头单位申报的共109个项目上榜。公示时间:2022年1月27日至2月7日。
109个入围项目涵盖七大方向
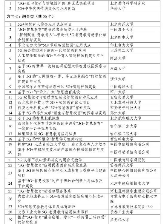
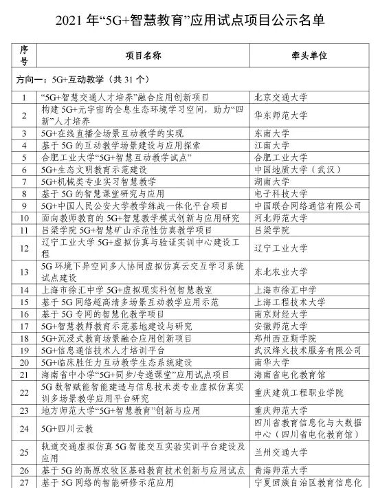
方向一:5G+互动教学(共31个)
方向二:5G+智能考试(共6个)
方向三:5G+综合评价(共3个)
方向四:5G+智慧校园(共10个)
方向五:5G+区域教育管理(共1个)
方向六:其他自选方向(共2个)
方向七:融合类(共56个)
据悉,根据2021年9月22日发布的《工业和信息化部办公厅 教育部办公厅关于组织开展“5G+智慧教育”应用试点项目申报工作的通知》(工信厅联通信函〔2021〕233号)要求,为培育一批以5G为代表的新一代信息通信技术与教育教学融合创新的应用标杆项目,引导5G赋能教育高质量发展,经自主申报、地方推荐、专家评审等环节,遴选出2021年“5G+智慧教育”应用试点项目。
早在2021年7月,工业和信息化部、中央网络安全和信息化委员会办公室、国家发展和改革委员会、教育部等共十部门印发《5G应用“扬帆”行动计划(2021-2023年)》,明确到2023年,我国5G应用发展水平显著提升,综合实力持续增强。文件指出,在社会民生领域,将打造一批“5G+智慧教育”样板项目。




① 凡本站注明“稿件来源:中国教育在线”的所有文字、图片和音视频稿件,版权均属本网所有,任何媒体、网站或个人未经本网协议授权不得转载、链接、转贴或以其他方式复制发表。已经本站协议授权的媒体、网站,在下载使用时必须注明“稿件来源:中国教育在线”,违者本站将依法追究责任。
② 本站注明稿件来源为其他媒体的文/图等稿件均为转载稿,本站转载出于非商业性的教育和科研之目的,并不意味着赞同其观点或证实其内容的真实性。如转载稿涉及版权等问题,请作者在两周内速来电或来函联系。